Interested in our work? Visit our ResearchGate
Read all of our publications here
Or check out our latest publications here:
2026

Lecuc-Pessah H, McAllister BB, Sinha S, Stokes-Heck S, Nishizawa D, Fan CY, St-Pierre MK, Bradaia A, Defaye M, Bruma NE, Damblon J, Munoz-Pino E, Visser F, Healy LM, Canet-Pons J, van den Hoogen N, Piscopo V, Fukuda K, Ichinohe T, Nagashima M, Hayashida M, Johnson E, Agrawal A, Degenhardt L, Martin NG, Nelson EC, Altier C, Tremblay ME, Bousman C, Stifani S, De Koninck Y, Ikeda K, Biernaske J, and Trang T (2026) Runx1 transcription factor modulates opioid analgesia and withdrawal in humans and rodents. Neuron 114:903.

Kox J*, Picard K*, Simoncicova E, Vidal V, Khakpour M, Wilhelm S, Burns S, Gonzalez Ibanez F, Ben-Azu B, Havekes R#, and Tremblay ME# (2026) Microglial response to sleep deprivation depends on the hippocampal region and paradigm used in adult male mice. Brain Behavior and Immunity – Health. In press. *,#Equal contribution.

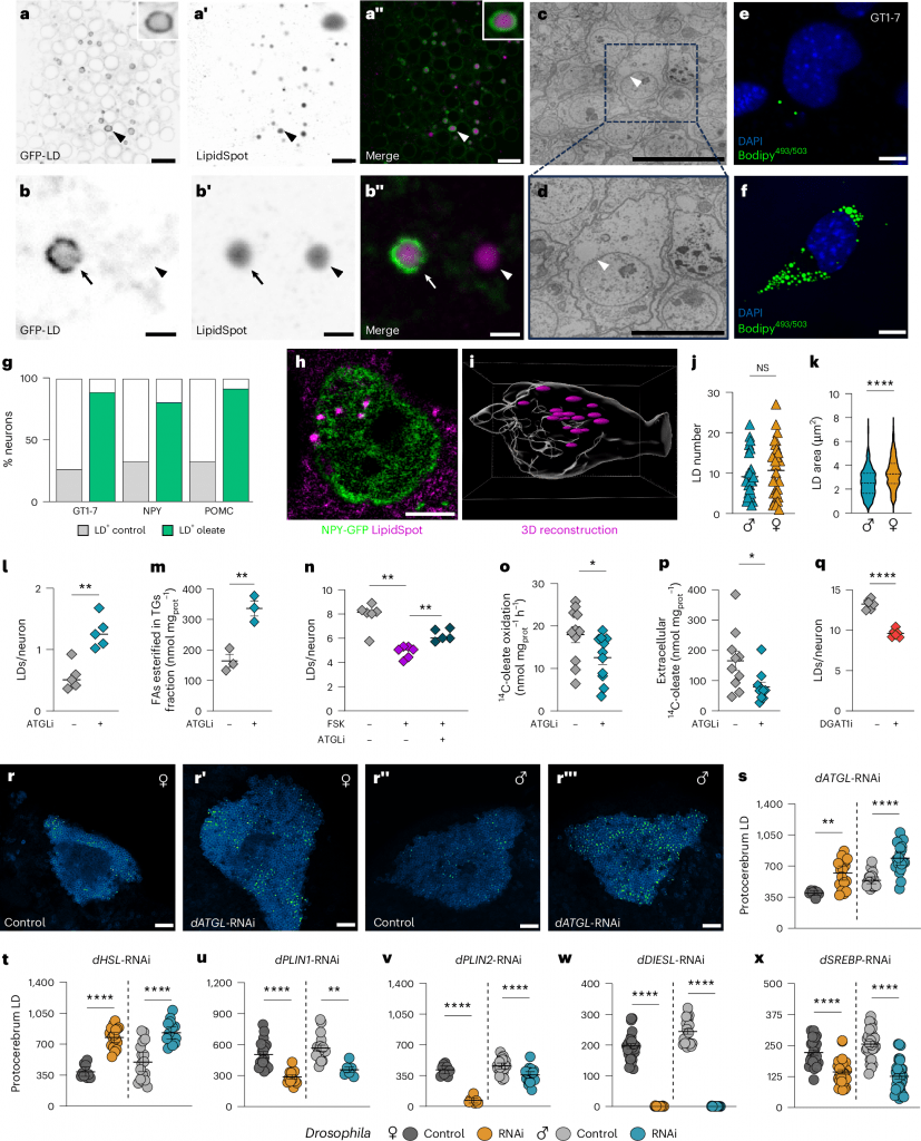
Manceau R, Cherian CM, Majeur D, Miller CJ, Fisher JD, Boisjoly F, Liston JB, Bako JA, Wat LW, Chao CF, Labarre A, Hollman S, Prakash S, Audet S, Depaauw-Holt L, Rogers B, Bosson A, Biswas P, Xi JJY, Callow CAS, Yoosefi N, Schikora N, Shahraki N, Xia YH, Hui A, VanderZwaag J, Bouyakdan K, Rodaros D, Kotchetkov P, Daneault C, Fallahpour G, Tetreault M, Tremblay ME, Ruiz M, Lacoste B, Parker JA, Murphy-Royal C, Huan T, Fulton S, Rideout EJ, and Alquier T (2026) Neuronal lipid droplets play a conserved and sex-biased role in maintaining whole-body energy homeostasis. Nature Metabolism
2025

Cupo L, Vecchiarelli HA, Gallino D, VanderZwaag J, Bradshaw K, Phan A, Khakpour M, Ben-Azu B, Guma E, Fouquet JP, Spring S, Nieman BJ, Devenyi GA, Tremblay ME, and Chakravarty MM (2025) Impact of prenatal delta-9-tetrahydrocannabinol exposure on mouse brain development: a fetal-to-adulthood magnetic resonance imaging study. Molecular Psychiatry.

Testen A, VanRyzin JW, Bellinger TJ, Kim R, Wang H, Gastinger MJ, Witt EA, Franklin JP, Vecchiarelli HA, Picard K, Scofield MD, Tremblay ME, and Reissner KJ (2025) Abstinence from cocaine self-administration promotes microglial pruning of astrocytes, which drives cocaine-seeking behavior. Cell Reports, 44(8):116137.

Murray CJ, Tunderman ED, Vecchiarelli HA, González Ibáñez F, and Tremblay ME (2025) A comparison of microglial morphological complexity in adult mouse brain samples using 2-dimensional and 3-dimensional image analysis tools. Glial Health Research 2:100007.

Mills WA III, Savory NA, Lopez-Ortiz AO, Lentferink DH, González Ibáñez F, Agochi P, Rastegar E, Gupta A, Gupta D, Suram A, Isakson BE, Tremblay ME, and Eyo UB (2025) Microglial cyclooxygenase-1 modulates cerebral capillary basal tone in vivo in mice. Nature Communications 16:5704.

Lau V, VanderZwaag J, Murray CJ, and Tremblay ME (2025) Exploring iron deposition patterns using light and electron microscopy in the mouse brain across aging and Alzheimer’s disease pathology conditions. Journal of Neurochemistry 169(6):e70086.

Flury A, Aljayousi L, Park HJ, Khakpour M, Mechler J, Aziz S, McGrath JD, Deme P, Sandberg C, Gonzalez Ibanez F, Braniff O, Ngo T, Smith S, Velez M, Moran Ramirez D, Avnon-Klein D, Murray JW, Liu J, Parent M, Mingote S, Haughey NJ, Werneburg S, Tremblay ME, and Ayata P (2025) A neurodegenerative cellular stress response linked to dark microglia and toxic lipid secretion. Neuron 113:1.

Bobotis BC, Khakpour M, Braniff O, Gonçalves de Andrade E, Gargus M, Allen M, Carrier M, Baillargeon J, Rangachari M, and Tremblay ME (2025) Sex chromosomes and sex hormones differently shape microglial properties during normal physiological conditions in the adult mouse hippocampus. Journal of Neuroinflammation 22:18.
2024
- De Felice E*, Bobotis BC*, Rigillo G, Khakpour M, Gonçalves de Andrade E, Benatti C, Vilella A, Tascedda F, Limatola C, Tremblay ME#, Alboni S#, and Maggi L# (2024) Female mice exhibit similar long-term plasticity and microglial properties between the dorsal and ventral hippocampal poles. Brain Behavior and Immunity In press. #,*Equal contribution.
- Jacquet RG, Gonzalez Ibanez F, Picard K, Funes L, Khakpour M, Gouras GK, Tremblay ME, Maxfield FR, and Solé-Domènech S (2024) Microglia degrade Alzheimer’s amyloid-beta deposits extracellularly via digestive exophagy. Cell Reports 43:115052.
- Ghorbani S, Li C, Lozinski BM, Doezzi D, D’Mello C, Dong Y, Visser F, Li H, Silva C, Khakpour M, Murray CJ, Tremblay ME, Xue M, and Wee Yong V (2024) Fibulin-2 is an extracellular matrix inhibitor of oligodendrocytes relevant to multiple sclerosis. Journal of Clinical Investigation 134:e176910.
- Iovino L#, VanderZwaag J#, Kaur G, Khakpour M, Giusti V, Donadon M, Chiavegato A, Tenorio-Lopes L, Greggio E, Tremblay ME*, and Civiero L* (2024) Investigation of microglial diversity in a LRRK2 G2019S mouse model of Parkinson’s disease. Neurobiology of Disease 195:106481. #,*Equal contribution.
- Carrier M, Robert ME, St-Pierre MK, Gonzalez Ibanez F, Gonçalves de Andrade E, Laroche A, Picard K, Vecchiarelli HA, Savage JC, Boilard E, Desjardins M, and Tremblay ME (2024) Bone marrow-derived myeloid cells colonize the brain parenchyma during postnatal development and interact with glutamatergic synapses in mice under normal physiological conditions. iScience 27:110037.
- Lounas A, Breton Y, Lebrun A, Laflamme I, Vernoux N, Savage J, Tremblay ME, Pelletier M, Germain M, and Richard FJ (2024) The follicle-stimulating hormone triggers rapid changes in mitochondrial structure and function in porcine cumulus cells. Scientific Reports 14:436.
- Newman LE, Weiser Novak S, Rojas GR, Tadepalle N, Schiavon CR, Donnelly M, Ghosh S, Rodriguez-Enriquez R, Chevez JA, Lemersal I, Medina M, Rocha S, Towers CG, Grotjahn DA, Tremblay ME, Manor U, and Schadel GS (2024) Mitochondrial DNA replication stress enacts an endosomal pathway of nucleotide disposal prone to innate immune system activation. Nature Cell Biology 26:194.
- Carrier M, Hui CW, Watters V, Simoncicova E, Picard K, González Ibáñez F, Vernoux N, Droit A, Desjardins M, and Tremblay ME (2024) Behavioral as well as hippocampal transcriptomic and microglial responses differ across sexes in adult mouse offspring exposed to a dual genetic and environmental challenge. Brain, Behavior, and Immunity 116:126.
2023
- González Ibáñez F, Halvorson T, Sharma K, McKee CG, Carrier M, Picard K, Vernoux N, Bisht K, Deslauriers J, Lalowski M, and Tremblay ME (2023) Ketogenic diet changes microglial morphology and the hippocampal lipidomic profile differently in stress susceptible versus resistant male mice upon repeated social defeat. Brain, Behavior, and Immunity 114:383.
- Freitas-Andrade M, Comin CH, Van Dyken P, Ouellette J, Raman-Nair J, Blakeley N, Liu QY, Leclerc S, Pan Y, Liu Z, Carrier M, Thakur K, Savard A, Rurak GM, Tremblay ME, Salmaso N, Da F. Costa L, Coppola G, and Lacoste B (2023) Astroglial Hmgb1 regulates postnatal astrocyte morphogenesis and cerebrovascular maturation. Nature Communications 14:4965.
- Garofalo S, Cocozza G, Mormino A, Bernardini G, Russo E, Ielpo D, Andolina D, Ventura R, Martinello K, Renzi M, Fucile S, Laffranchi M, Piano Mortari E, Carsetti R, Sciume G, Sozzani S, Santoni A, Tremblay ME, Ransohoff R, and Limatola C (2023) Natural killer cells and innate lymphoid cells 1 tune anxiety-like behavior and memory via interferon-γ and acetylcholine. Nature Communications14:3103.
- Béland-Millar A, Kirby A, Truong Y, Ouellette J, Yandiev S, Bouyakdan K, Pileggi C, Naz S, Yin M, Carrier M, Kotchetkov P, St-Pierre MK, Tremblay ME, Courchet J, Harper ME, Alquier T, Messier C, Shuhendler AJ, and Lacoste B (2023) 16p11.2 haploinsufficiency reduces mitochondrial biogenesis in brain endothelial cells and alters brain metabolism in adult mice. Cell Reports 42:112485.
- St-Pierre MK, Carrier M, González Ibáñez F, Khakpour M, Wallman MJ, Parent M, and Tremblay ME (2023) Astrocytes display ultrastructural alterations and heterogeneity in the hippocampus of aged APP-PS1 mice and human post-mortem brain samples. Journal of Neuroinflammation 20:73.

